ÒÚÍòÏÈÉúmr

Æû³µÐÐÒµº¸½ÓÓ¦ÓÃ
Æû³µÖÆÔì Æû³µÐÐÒµº¸½ÓÓ¦ÓÃ
Æû³µÐÐÒµº¸½ÓÓ¦ÓÃ

Ò»¡¢ÎÒ¹úÆû³µÐÐÒµ²úÁ¿ºÍÂþÑÜÏÖ×´

    ÖйúµÄÆû³µ¹¤Òµ½µÉúÓÚ1953Äê¡£¡£¡£¡£¡£ ¡£¡£Ã«Ôó¶«Ö÷ϯдÏ“µÚÒ»Æû³µÖÆÔì³§µÓÚ¨¼ÍÄÄÌâ´ÊÖÁ½ñÒÑ×ß¹ýÁË60ÄêµÄÀú³Ì£¬£¬£¬£¬£¬£¬Æû³µÐÐÒµÏÖÔÚÒѾ­³ÉΪÖйú¾­¼ÃµÄÖ§Öù¹¤ÒµÖ®Ò»¡£¡£¡£¡£¡£ ¡£¡£´ÓÆû³µ²úÏúÁ¿À´¿´£¬£¬£¬£¬£¬£¬ÖйúÆû³µÊг¡µÄ¸ßËÙÉú³¤¸Ä±äÁËÌìÏÂÊг¡ÃûÌ㬣¬£¬£¬£¬£¬ÖйúÆû³µÊг¡µÄÄê²úÏúÁ¿»®·ÖÓÉ2006ÄêµÄ728ÍòÁ¾ºÍ722ÍòÁ¾£¬£¬£¬£¬£¬£¬Ñ¸ËÙÉÏÉýÖÁ2013 ÄêµÄ2212 ÍòÁ¾ºÍ2198ÍòÁ¾¡£¡£¡£¡£¡£ ¡£¡£ÈçͼһËùʾ¡£¡£¡£¡£¡£ ¡£¡£´Ó¹¤Òµ×ܲúÖµ¿´£¬£¬£¬£¬£¬£¬1998 ÖÁ2012 Äê¼ä£¬£¬£¬£¬£¬£¬ÎÒ¹úÆû³µ¹¤Òµ×ܲúÖµ´Ó2,787.3 ÒÚÔªÔöÌíµ½3.58 ÍòÒÚÔª£¬£¬£¬£¬£¬£¬Õ¼ÌìϹ¤Òµ×ܲúÖµµÄ±ÈÖØ´Ó4.1%Ìá¸ßÖÁ4.5%¡£¡£¡£¡£¡£ ¡£¡£

 

                                12.jpg

    Í¼1 2006Äê-2013ÄêÖйúÆû³µ²úÁ¿

    Êý¾ÝÏÔʾ£¬£¬£¬£¬£¬£¬Æû³µ²úÁ¿¾ÓǰÈýλµÄÊ¡·ÝΪ¹ã¶«Ê¡2542909Á¾¡¢¼ªÁÖÊ¡2342273Á¾¡¢ÉϺ£2268857Á¾£¬£¬£¬£¬£¬£¬»®·ÖÕ¼Æû³µÐÐÒµÌìÏÂ×ܲúÁ¿±ÈÖØÎª10.65%¡¢9.81%¡¢9.50%£¬£¬£¬£¬£¬£¬ÈýµØºÏ¼ÆÕ¼ÌìϱÈÖØÎª29.36%¡£¡£¡£¡£¡£ ¡£¡£Èçͼ2Ëùʾ¡£¡£¡£¡£¡£ ¡£¡£

 

13.jpg

    Í¼2 2013ÄêÖйúÆû³µÐÐÒµ²úÁ¿¼¯ÖжÈÇéÐÎ

¶þ¡¢ÎÒ¹úÆû³µÐÐÒµÌØµã

    1.ÒÀÀµºÏ×ÊģʽÉú³¤

    Ë¢Ð¿ª·Åºó£¬£¬£¬£¬£¬£¬ÎÒ¹úÕýʽ°ÑÆû³µ¹¤ÒµÁÐΪ¹ú¼ÒÖ§Öù¹¤Òµ£¬£¬£¬£¬£¬£¬²¢Ìá³öÒýÈëÍâÑó×ʽðºÍÊÖÒÕʵÁ¦£¬£¬£¬£¬£¬£¬ÒÔºÏ×ʵÄÐÎʽÉú³¤Æû³µ¹¤ÒµµÄÄ¿µÄ£¬£¬£¬£¬£¬£¬È·¶¨ÁËÆû³µ¹¤Òµ“¸ßÆðµã¡¢´óÅúÁ¿¡¢×¨Òµ»¯”µÄÉú³¤Ô­Ôò¡£¡£¡£¡£¡£ ¡£¡£ÒԺ󣬣¬£¬£¬£¬£¬ÎÒ¹úÆû³µ¹¤Òµ×ßÉÏÁ˺Ï×ÊÉú³¤µÄõè¾¶£¬£¬£¬£¬£¬£¬¹«¹²¡¢Æ¯ºó¡¢¸£ÌصÈÍâÑó´óÐÍÆû³µÆóÒµ×îÏÈÓ뺣ÄÚÆû³µÆóÒµ¶Ô½Ó£¬£¬£¬£¬£¬£¬Â½Ðø½¨ÉèÁËһЩºÏ×ʹ«Ë¾¡£¡£¡£¡£¡£ ¡£¡£

    2.×ÔÖ÷Æ·ÅÆÉú³¤¿ìËÙ£¬£¬£¬£¬£¬£¬µ«Óë¹ú¼ÊˮƽÏà±ÈÈÔÓвî±ð

    ÓëÍâÑó×ÅÃûÆ·ÅÆÏà±È£¬£¬£¬£¬£¬£¬ÎÒ¹ú×ÔÖ÷Æ·ÅÆÆû³µÈÔÈ»±£´æÊÖÒÕˮƽ½ÏµÍ£¬£¬£¬£¬£¬£¬Éú²úÆóÒµ¼°³µÐÍÊýÄ¿²»¼¯ÖУ¬£¬£¬£¬£¬£¬Æ·ÅÆÓ°ÏìÁ¦½ÏСºÍ²úÆ·¸½¼ÓֵƫµÍµÈÁÓÊÆ¡£¡£¡£¡£¡£ ¡£¡£

    3.ÏûºÄ½á¹¹Ö÷ÒªÒÔ³ËÓóµÎªÖ÷

     1980 Äêǰºó£¬£¬£¬£¬£¬£¬ÎÒ¹ú½Î³µÄê²úÁ¿Ö»ÓÐÔ¼5000 Á¾£¬£¬£¬£¬£¬£¬´ó²¿·ÖµÄ½Î³µÊг¡ÐèÇóÖ»ÄÜ¿¿Èë¿Ú½â¾ö¡£¡£¡£¡£¡£ ¡£¡£ÔÚÈ·¶¨ÒÔºÏ×Ê·½·¨Éú³¤Æû³µ¹¤ÒµµÄÄ¿µÄºó£¬£¬£¬£¬£¬£¬¹ú¼Ò°Ñ½Î³µ×÷ΪÉú³¤Öص㣬£¬£¬£¬£¬£¬2005 Ä꣬£¬£¬£¬£¬£¬ÎÒ¹ú³ËÓóµÏúÁ¿µÚÒ»´ÎÁè¼ÝÉÌÓ󵣬£¬£¬£¬£¬£¬2014 Ä꣬£¬£¬£¬£¬£¬ÎÒ¹ú³ËÓóµ²úÁ¿¿¿½ü2,000 ÍòÁ¾¡£¡£¡£¡£¡£ ¡£¡£2006 Äê-2014Ä꣬£¬£¬£¬£¬£¬ÎÒ¹ú³ËÓóµÊг¡µÄƽ¾ùÔöËÙΪ20%×óÓÒ£¬£¬£¬£¬£¬£¬¸ßÓÚÉÌÓóµÊг¡9%×óÓ񵀮½¾ùÔöËÙ¡£¡£¡£¡£¡£ ¡£¡£

     4.³ËÓóµÏûºÄÊг¡ÒÔСÅÅÁ¿³µÐÍΪÖ÷

     Ëæ×ž­¼ÃÉú³¤ºÍסÃñÉúÑÄˮƽµÄÌá¸ß£¬£¬£¬£¬£¬£¬ÎÒ¹úÆû³µÊг¡µÄÏûºÄ½á¹¹Ö𽥸ı䣬£¬£¬£¬£¬£¬Æû³µ²úÆ·µÄÏûºÄÊôÐÔÖð½¥´ÓÒÔǰµÄÉÝ³ÞÆ·×ª±äΪһÑùƽ³£ÏûºÄÆ·¡£¡£¡£¡£¡£ ¡£¡£×÷Ϊ¼ÒÍ¥Ó󵣬£¬£¬£¬£¬£¬Ë¼Á¿µ½×¡Ãñ¿ÉÖ§ÅäÊÕÈëˮƽ¼°ÓͺĵÄÒòËØ£¬£¬£¬£¬£¬£¬³ËÓóµµÄ³µÐͽṹÇ÷ÏòÓÚÇáÐÍ»¯¡¢Ð¡ÅÅÁ¿»¯¡£¡£¡£¡£¡£ ¡£¡£

     5.Æû³µÁ㲿¼þ±¾ÍÁ»¯

     Æû³µÐÐÒµ¾ßÓÐÈ«Çò»¯µÄÌØÕ÷£¬£¬£¬£¬£¬£¬×Ô20 ÊÀ¼Í90 ÄêÔÂÒÔÀ´£¬£¬£¬£¬£¬£¬Æû³µÁ㲿¼þÐÐÒµÒѾ­ÐγÉÁËÈ«ÇòÉú²ú¡¢È«Çò²É¹ºµÄϵͳ£¬£¬£¬£¬£¬£¬Õû³µÉú²úÆóҵƾ֤һ¶¨µÄÔ­ÔòÔÚÈ«Çò¹æÄ£ÄÚ¶ÔÆû³µÁ㲿¼þʵÑéͳһ²É¹º¡£¡£¡£¡£¡£ ¡£¡£

Èý¡¢Æû³µÇáÁ¿»¯

     1.Æû³µÇáÁ¿»¯¶ÔÏÖ´úÆû³µÉú³¤µÄÖ÷ÒªÒâÒå

         1.1Æû³µÇáÁ¿»¯Äܹ»ÓÐÓýÚÔ¼ÓͺĺÍïÔÌ­ÅÅÁ¿

     ¾ÝÏà¹Ø×ÊÁÏÏÈÈÝ£¬£¬£¬£¬£¬£¬Ò»Ñùƽ³£ÇéÐÎÏ£¬£¬£¬£¬£¬£¬³µÖØÃ¿¼õÇá1 kg£¬£¬£¬£¬£¬£¬Ôò1 L µÄÆûÓ;ͿÉÒÔʹÆû³µ¶àÐÐÊ»0. 011 km£¬£¬£¬£¬£¬£¬Ò²¾ÍÊÇ˵Æû³µÃ¿ÔËÐÐ10000 km£¬£¬£¬£¬£¬£¬¾ÍÄܹ»½ÚÔ¼ÆûÓÍ0. 7 L¡£¡£¡£¡£¡£ ¡£¡£Óë´Ëͬʱ£¬£¬£¬£¬£¬£¬Æû³µ¼õÖØ²»µ«ïÔÌ­ÁËÓͺÄ£¬£¬£¬£¬£¬£¬Ò²ïÔÌ­ÁË´óÆøÖжþÑõ»¯Ì¼µÄÅÅ·ÅÁ¿£¬£¬£¬£¬£¬£¬³µÖØïÔÌ­50%£¬£¬£¬£¬£¬£¬CO2µÄÅÅ·ÅÁ¿¾Í»áïÔÌ­13%¡£¡£¡£¡£¡£ ¡£¡£Í¬Ê±Ò²ïÔÌ­ÁËÆäËûÓк¦ÎïÖʵÄÅÅ·Å£¬£¬£¬£¬£¬£¬È絪»¯Îï¡¢Áò»¯ÎïµÈ£¬£¬£¬£¬£¬£¬¶ÔÌá¸ßÇéÐεÄÖÊÁ¿Ò²Æðµ½Á˺Ü×ÅÊöÓᣡ£¡£¡£¡£ ¡£¡£

         1.2Æû³µÇáÁ¿»¯Äܹ»Ìá¸ßÆû³µµÄÐÐÊ»ÐÔÄÜÒÔ¼°Çå¾²ÐÔÄÜ

     ¼õÇáÆû³µµÄÖÊÁ¿£¬£¬£¬£¬£¬£¬¿ÉÒÔÌá¸ßÆû³µµÄÐÐÊ»ÐÔÄÜ£¬£¬£¬£¬£¬£¬Æ¾Ö¤ÃÀ¹úÂÁҵЭ»áÌá³ö³µÖØÃ¿¼õÇá25%£¬£¬£¬£¬£¬£¬¾ÍÄܹ»Ê¹Æû³µ¼ÓËÙµ½96. 56 km•h £­ 1 µÄʱ¼ä´ÓÔ­À´µÄ10 s ïÔÌ­µ½6 s£Û6£Ý; ¼õÇáÆû³µµÄÖÊÁ¿£¬£¬£¬£¬£¬£¬Í¬Ê±¿ÉÒÔ½µµÍ¶¯Á¦ºÍ¶¯Á¦´«¶¯ÏµÍ³µÄ¸ººÉ£¬£¬£¬£¬£¬£¬Äܹ»Ê¹Æû³µÔڽϵ͵ÄÇ£Òý¸ººÉ״̬ϼ´¿ÉÌåÏÖ³öͬÑùµÄ»òÕ߸üºÃµÄÐÔÄÜ¡£¡£¡£¡£¡£ ¡£¡£

     2. ÂÁºÏ½ðÖÊÁÏÔÚÏÖ´úÆû³µÉú²úÖеÄÓ¦ÓÃ

     Î÷Å·¹ú¼ÒµÄÆû³µ¹¤ÒµºÜÅ£¬£¬£¬£¬£¬£¬²¢ÇÒºÜÔç¾Í×îÏÈ×¢ÖØÆû³µµÄ½ÚÄܼõÅÅÒÔ¼°ÂÁºÏ½ðÔÚÆû³µÇáÁ¿»¯ÉϵÄÖ÷Òª×÷Óᣡ£¡£¡£¡£ ¡£¡£°ÂµÏ×÷ΪµÚÒ»¸öÕæÕý½«ÂÁ´øÈëÆû³µÇáÁ¿»¯Á¿²ú½×¶ÎµÄ³§ÉÌÔÚ1994 Äê¾ÍÖÆÔì³öÁËÈ«ÇòµÚ1 Á¾È«ÂÁ³µ±í1 ÁгöÁËÌìÏÂÆû³µ¹¤ÒµÔÚ1980¡¢1990¡¢2000¡¢2010 ÄêµÄÆû³µËùÓÃÖÊÁϵÄ×é³É±ÈÀý¡£¡£¡£¡£¡£ ¡£¡£Óɱí1¿ÉÒÔ¿´³ö£¬£¬£¬£¬£¬£¬Æû³µ¹¤ÒµÔÚ30 ÄêµÄÉú³¤ÖУ¬£¬£¬£¬£¬£¬¸ÖÌú¡¢·Ç½ðÊôºÍÆäËûÖÊÁϵıÈÀý¶¼ÔÚһֱϽµ; Ïà·´£¬£¬£¬£¬£¬£¬ÂÁ²ÄµÄ±ÈÀý´Ó1980 ÄêµÄ4% ÌáÉýµ½ÁË2010 ÄêµÄ29%£¬£¬£¬£¬£¬£¬²¢ÉÐÓÐÉÏÉýÇ÷ÊÆ£¬£¬£¬£¬£¬£¬¿ÉÒÔ²¿·ÖÌæ»»¸Ö²ÄÔÚÆû³µÉϵĻù´¡Ö°Î»¡£¡£¡£¡£¡£ ¡£¡£

 

14.jpg

 

    

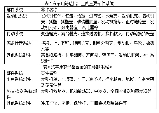
     3.ÓÃÓÚÆû³µÉϵÄÂÁºÏ½ð¿É·ÖΪÖýÔìÂÁºÏ½ðºÍ±äÐÎÂÁºÏ½ð¡£¡£¡£¡£¡£ ¡£¡£

     ÖýÔìÂÁºÏ½ðÔÚÆû³µÉϵÄʹÓÃÁ¿×î¶à,¿É·ÖÎªÖØÁ¦ÖýÔì¼þ¡¢µÍѹÖý¼þºÍÆäËûÌØÖÖÖýÔìÁã¼þ¡£¡£¡£¡£¡£ ¡£¡£±äÐÎÂÁºÏ½ð°üÀ¨°å²Ä¡¢²­²Ä¡¢¼·Ñ¹²Ä¡¢¶Í¼þµÈ¡£¡£¡£¡£¡£ ¡£¡£Ììϸ÷¹úÆû³µ¹¤ÒµÓÃÂÁºÏ½ðÖÊÁÏµÄÆ·ÖÖ×é³É¸ÅÂÔÊÇÏàͬ

     µÄ¡£¡£¡£¡£¡£ ¡£¡£ÆäÆ·ÖÖ×é³É:Öý¼þÕ¼80%×óÓÒ,¶Í¼þÕ¼1%¡«3%,ÆäÓàΪ¼Ó¹¤²Ä¡£¡£¡£¡£¡£ ¡£¡£±í2ΪÆû³µÓÃÖýÔìÂÁºÏ½ðµÄÖ÷Òª²¿¼þϵͳ,±í3ÊÇÆû³µÓñäÐÎÂÁºÏ½ðµÄÖ÷Òª²¿¼þ¡£¡£¡£¡£¡£ ¡£¡£

    

15.jpg

ËÄ¡¢ÐÂÄÜÔ´Æû³µµÄÉú³¤

    ÐÂÄÜÔ´Æû³µ°üÀ¨»ìÏý¶¯Á¦Æû³µ£¨HEV£©¡¢´¿µç¶¯Æû³µ£¨BEV£¬£¬£¬£¬£¬£¬°üÀ¨Ì«ÑôÄÜÆû³µ£©¡¢È¼ÁÏµç³Øµç¶¯Æû³µ£¨FCEV£©¡¢Çâ·¢ÄîÍ·Æû³µ¡¢ÆäËüÐÂÄÜÔ´£¨Èç¸ßЧ´¢ÄÜÆ÷¡¢¶þ¼×ÃÑ£©Æû³µµÈÖÖÖÖ±ð²úÆ·¡£¡£¡£¡£¡£ ¡£¡£ÆäÖУ¬£¬£¬£¬£¬£¬»ìÏý¶¯Á¦Æû³µ¡¢´¿µç¶¯Æû³µºÍȼÁÏµç³ØÆû³µÊÇÖйúÐÂÄÜÔ´Æû³µÈý´óÖ÷Á÷Éú³¤Æ«Ïò¡£¡£¡£¡£¡£ ¡£¡£

    2012 ÄêÎÒ¹úÐÂÄÜÔ´Æû³µÉú²úÁË12552 Á¾£¬£¬£¬£¬£¬£¬ÆäÖд¿µç¶¯Æû³µ11241Á¾£¬£¬£¬£¬£¬£¬²åµçʽ»ìÏý¶¯Á¦Æû³µ1311Á¾¡£¡£¡£¡£¡£ ¡£¡£2013ÄêÖйúÐÂÄÜÔ´Æû³µÉú²úÁË1.75ÍòÁ¾£¬£¬£¬£¬£¬£¬ÆäÖд¿µç¶¯Æû³µ14243Á¾£¬£¬£¬£¬£¬£¬²åµçʽ»ìÏý¶¯Á¦3290Á¾¡£¡£¡£¡£¡£ ¡£¡£2014ÄêÖйúÐÂÄÜÔ´Æû³µÉú²úÁË1.75ÍòÁ¾£¬£¬£¬£¬£¬£¬ÆäÖд¿µç¶¯Æû³µ48605Á¾£¬£¬£¬£¬£¬£¬²åµçʽ»ìÏý¶¯Á¦29894Á¾¡£¡£¡£¡£¡£ ¡£¡£ÏêϸÇéÐÎÈçͼ3Ëùʾ¡£¡£¡£¡£¡£ ¡£¡£

Îå¡¢º¸½ÓÔÚÆû³µÉϵÄÓ¦Óà

16.jpg

    Í¼3 2012-2014ÄêÖйúÐÂÄÜÔ´Æû³µ²úÁ¿Í³¼Æ±í£¨µ¥Î»£ºÁ¾£©

º¸½ÓÊÇÆû³µÖÆÔìÁ´ÖеÄÒ»ÏîÖ÷ÒªµÄ¼Ó¹¤»·½Ú¡£¡£¡£¡£¡£ ¡£¡£Æû³µµÄ·¢ÄîÍ·¡¢±äËÙÏä¡¢³µÇÅ¡¢³µ¼Ü¡¢³µÉí¡¢³µÏáµÈÁù´ó×ܳɶ¼Àë²»¿ªº¸½ÓÊÖÒÕµÄÓ¦Óᣡ£¡£¡£¡£ ¡£¡£ÖÖÖÖº¸½ÓÒªÁì“ÁýÕÖ”Á˴Ӱ׳µÉí¡¢³µ¼Ü¡¢µ×Å̵½Ðü¹Òϵͳ¡¢Öƶ¯ÏµÍ³¡¢×ªÏòÆ÷¡¢ÀëºÏÆ÷¡¢±äËÙÆ÷Ö±ÖÁ³µÂÖÂÖȦµÈ²¿¼þµÄ³ÉÐμӹ¤¡£¡£¡£¡£¡£ ¡£¡£ÖÖÖÖ¼ºÓеĺ¸½Óµ¥Î»ÊÖÒպ͹¤ÒÕÒªÁì,Èçµç×躸¡¢ÆøÌå±£»£»£»£»£»£»£»¤º¸¡¢ÂÝÖùº¸¡¢Ç¥º¸¡¢Ä¦²Áº¸¡¢¸ßÄÜÊøº¸µÈ¶¼»ñµÃÓ¦Óᣡ£¡£¡£¡£ ¡£¡£

     1.1 Æû³µÖÆÔ칤ҵËùÓõĺ¸½ÓÒªÁì

     Æû³µÊǺ¸½ÓÓ¦ÓÃÃæ×î¹ãµÄÐÐÒµÖ®Ò»£¬£¬£¬£¬£¬£¬ËùÓõĺ¸½ÓÒªÁìÒ²ÖÖÀà·±¶à£¬£¬£¬£¬£¬£¬ÆäÖ÷ÒªÒªÁìÈç±í4.

 

17.jpg

     1.2³µ¹¤ÒµÖÐÖ÷Òªµç»¡º¸½Ó¹¤ÒÕÓ¦ÓÃÒªÁìµÄÓ¦ÓÃ

     ÏÖÔÚ£¬£¬£¬£¬£¬£¬Æû³µµÄ½á¹¹¼þº¸½ÓÖУ¬£¬£¬£¬£¬£¬³£»£»£»£»£»£»£»áÓ¦Óõ绡º¸¹¤ÒÕ£¬£¬£¬£¬£¬£¬Ê¹ÓýϹãµÄÊÇCO2 ÆøÌå±£»£»£»£»£»£»£»¤º¸¡¢ÈÛ»¯¼«ÆøÌå±£»£»£»£»£»£»£»¤º¸(GMAW)ºÍÎÙ¼«¶èÐÔÆøÌå±£»£»£»£»£»£»£»¤º¸(TIG)¡£¡£¡£¡£¡£ ¡£¡£MlG/ MAG ·¨ÊÇÆû³µ¹¤ÒµÖг£ÓõÄÒ»ÖÖº¸½ÓÒªÁì, ËüµÄÖ÷ÒªÓŵãÌåÏÖÔÚº¸×ÅÂʸߡ¢º¸Ìõ»òº¸Áϱ¾Ç®µÍ¡¢ÌîÁϽðÊôʹÓÃÂʸߡ¢¿ÉÒÔʵÏÖ°ë×Ô¶¯»òÈ«×Ô¶¯º¸½Ó¡¢²Ù×÷¼òÆÓ¡¢¶ÔÆä²Ù×÷ÊÖÒÕÒªÇóµÍ¡¢±¬·¢º¸»¡×¼Ê±ÒÔ¼°¿ÉïÔÌ­ÑÌÆøµÄ±¬·¢µÈ¡£¡£¡£¡£¡£ ¡£¡£¿£¿£¿£¿£¿ £¿£¿ÉÒÔ¿´µ½, ¸ßËÙÂÊ¡¢¸ßÖÊÁ¿µÄ¶Ñº¸ÒÔ¼°ÕûÀíÊÂÇéÁ¿ºÜСÊÇMIG/MAG µç»¡º¸·¨³ÉΪÀíÏëµÄº¸½ÓÒªÁìµÄÒªº¦¡£¡£¡£¡£¡£ ¡£¡£

     MAGº¸½ÓÒªÁìÖ÷ҪʹÓÃµÄÆû³µ²¿¼þÈçͼ4Ëùʾ¡£¡£¡£¡£¡£ ¡£¡£µãº¸Ö÷ÒªÓÃÓÚ³µÉí²¿¼þ£¬£¬£¬£¬£¬£¬MAGº¸½ÓÔò²î±ð£¬£¬£¬£¬£¬£¬Ëü¶àÓÃÓÚÒªÇó¸ßÇ¿¶ÈµÄ½Å±ß²¿¼þºÍÐÎ×´ÖØ´óµÄ²¿¼þµÈ¡£¡£¡£¡£¡£ ¡£¡£

      18.jpg

    Í¼4 ÊÊÓÚMAGº¸½ÓµÄ´ú±íÐÔÆû³µ²¿¼þ¡£¡£¡£¡£¡£ ¡£¡£

     1.3º¸½ÓÆû³µÁ㲿¼þµÄº¸½Ó¹¤ÒÕ

     ÏÖÔÚ£¬£¬£¬£¬£¬£¬ÔÚÆû³µÉú²úÖÆÔìÖÐʹÓõĺ¸½Ó¹¤ÒÕÓÐÐí¶àÖÖ£¬£¬£¬£¬£¬£¬ÈçCO2ÆøÌå±£»£»£»£»£»£»£»¤º¸¡¢µç×躸¡¢ë²»¡º¸¡¢µç»¡º¸¡¢¼¤¹âº¸µÈ¡£¡£¡£¡£¡£ ¡£¡£ÔÚÕâЩº¸½Ó¹¤ÒÕÖУ¬£¬£¬£¬£¬£¬CO2ÆøÌå±£»£»£»£»£»£»£»¤º¸¡¢µç×躸¾ßÓÐÉú²úÁ¿´ó¡¢º¸½Ó±äÐÎС¡¢Ð§Âʸߡ¢±ãÓÚ²Ù×÷¡¢×Ô¶¯»¯Ë®Æ½¸ß¡¢µÍÄܺĵÈÌØµã£¬£¬£¬£¬£¬£¬½ÏÁ¿ÊÊºÏÆû³µ³µÉí±¡°åÁýÕÖÁ㲿¼þÒÔ¼°³µÏá¡¢³µ¼ÜºÍ³µÇŵȵĺ¸½Ó¡£¡£¡£¡£¡£ ¡£¡£

     ¢ÙCO2ÆøÌå±£»£»£»£»£»£»£»¤º¸¸Ãº¸½Ó¹¤ÒÕÖ÷ÒªÓÃÓÚÆû³µ³µÉíÃÉÆ¤¡¢ºóÇÅ¡¢³µ¼ÜÒÔ¼°³µÏäµÈµÄº¸½Ó¡£¡£¡£¡£¡£ ¡£¡£

     ¢Úµç×躸µãº¸¹¤ÒÕÊǵç×躸µÄÒ»ÖÖ£¬£¬£¬£¬£¬£¬¾ßÓвÙ×÷¿ì½Ý¡¢Éú²úЧÂʸߵÈÓŵ㣬£¬£¬£¬£¬£¬³ÉΪÁ˰׳µÉíÖÆÔìµÄÖ÷Òªº¸½Ó¹¤ÒÕ£¬£¬£¬£¬£¬£¬ÒѾ­ÔÚÆû³µÖÆÔìÖлñµÃÆÕ±éÓ¦Ó㬣¬£¬£¬£¬£¬Ò²ÊÇÄ¿½ñÆû³µÓøßÇ¿¸ÖµÄÖ÷Òªº¸½ÓÒªÁì[2]¡£¡£¡£¡£¡£ ¡£¡£ÔÚÏÖ´úÆû³µÖÆÔìÖУ¬£¬£¬£¬£¬£¬°×³µÉíÔ¼ÓÐ4000¡«5000 ¸öº¸µã¡£¡£¡£¡£¡£ ¡£¡£

     ¢ÛÆû³µ°åµÄ¼¤¹âº¸½Ó¾ßÓиßÄÜ¡¢¸ßËÙ¡¢ÈÈÓ°ÏìÇøÐ¡ºÍº¸·ìÖÊÁ¿¸ßµÈÓŵ㣬£¬£¬£¬£¬£¬ÇÒº¸½Ó¾«¶È¸ß£¬£¬£¬£¬£¬£¬Áã¼þ±äÐÎС£¬£¬£¬£¬£¬£¬²¢ÄÜÏÔÖøÌá¸ß³µÉíµÄÇ¿¶ÈºÍ¸Õ¶È£¬£¬£¬£¬£¬£¬ÒѾ­Ôڰ׳µÉíµÄÖÆÔìÖлñµÃÆÕ±éÓ¦Óᣡ£¡£¡£¡£ ¡£¡£

     ¢ÜMIGÇ¥º¸£¬£¬£¬£¬£¬£¬¹ØÓÚ¶ÆÐ¿°å£¬£¬£¬£¬£¬£¬ÓÉÓÚпµÄÈÛµãºÍ·ÐµãµÍ£¬£¬£¬£¬£¬£¬Ê¹ÓÃMAG ÈÛ»¯º¸Ê±£¬£¬£¬£¬£¬£¬Ôڵ绡×÷ÓÃÏ£¬£¬£¬£¬£¬£¬¶ÆÐ¿²ãÒׯø»¯ºÍÑõ»¯£¬£¬£¬£¬£¬£¬ÐÎ³ÉÆø¿×¡¢Î´Èۺϼ°ÁÑÎÆµÈȱÏÝ¡£¡£¡£¡£¡£ ¡£¡£¿£¿£¿£¿£¿ £¿£¿ÉÒÔʹÓÃMIG º¸¶Ô¶Æ²ã°åʵÑéµç»¡Ç¥º¸£¬£¬£¬£¬£¬£¬Ñ¡ÔñºÏÊʵı£»£»£»£»£»£»£»¤ÆøÌ壬£¬£¬£¬£¬£¬ÓÅ»¯º¸½Ó²ÎÊý£¬£¬£¬£¬£¬£¬ïÔÌ­ÈÈÁ¿ÊäÈ룬£¬£¬£¬£¬£¬ïÔ̭пµÄ»Ó·¢£¬£¬£¬£¬£¬£¬²¢½µµÍÄÚÓ¦Á¦£¬£¬£¬£¬£¬£¬µÖ´ï¼õС°åÁϱäÐεÄÄ¿µÄ¡£¡£¡£¡£¡£ ¡£¡£

     1.4 ÂÁºÏ½ðº¸½ÓÊÖÒÕÔÚÆû³µÖÆÔìÖеÄÓ¦ÓÃ

     Æû³µÓÃÂÁºÏ½ð¿É·ÖΪÖýÔìÂÁºÏ½ðºÍ±äÐÎÂÁºÏ½ð¡£¡£¡£¡£¡£ ¡£¡£ÖýÔìÂÁºÏ½ðÔÚÆû³µÉϵÄʹÓÃÁ¿×î¶à£¬£¬£¬£¬£¬£¬Õ¼80£¥ÒÔÉÏ£¬£¬£¬£¬£¬£¬ÆäÖÐÓÖ·ÖÎªÖØÁ¦ÖýÔì¼þ¡¢µÍѹÖýÔì¼þºÍÆäËûÌØÖÖÖýÔìÁã¼þ¡£¡£¡£¡£¡£ ¡£¡£±äÐÎÂÁºÏ½ð°üÀ¨°å²Ä¡¢²­²Ä¡¢¼·Ñ¹²Ä¼°¶Í¼þµÈ¡£¡£¡£¡£¡£ ¡£¡£Ììϸ÷¹ú¹¤ÒµÓÃÂÁºÏ½ðÖÊÁÏµÄÆ·ÖÖ×é³ÉËäÈ»ÓÐÒ»¶¨µÄ²î±ð£¬£¬£¬£¬£¬£¬µ«¸ÅÂÔÊÇÏàͬµÄ¡£¡£¡£¡£¡£ ¡£¡£ÆäÆ·ÖÖ×é³É£ºÖý¼þÕ¼80£¥×óÓÒ£¬£¬£¬£¬£¬£¬¶Í¼þÕ¼1£¥¡«3£¥£¬£¬£¬£¬£¬£¬ÆäÓàΪ¼Ó¹¤²Ä¡£¡£¡£¡£¡£ ¡£¡£

     ÏìÓ¦µÄÂÁºÏ½ðº¸½ÓÊÖÒÕµÄÖÖÀà½ÏÁ¿¶à£¬£¬£¬£¬£¬£¬³ýÁËÖ±Á÷Âö³åMIGº¸ÂÁÊÖÒÕÒÔÍ⣬£¬£¬£¬£¬£¬ÉÐÓÐÒÔϼ¸ÖÖ£º

  • ½»Á÷ TIG ÂÁº¸

     ½ÏºÃµÄÈÛÉîºÍɨ³ýÑõ»¯Ä¤»®·ÖÊÇÕý¡¢¸º¼«ÐÔÎÙ¼«Æø±£º¸µÄ»ù±¾ÌØÕ÷£¬£¬£¬£¬£¬£¬Ê¹Óý»Á÷µçÔ´µÄÎÙ¼«Æø±£º¸ÔÚÕâÁ½ÖÖÌØÕ÷ÉÏÈ¡µÃÁËÆ½ºâ£¬£¬£¬£¬£¬£¬ÔÚÕý¼«ÐԵİëÖÜ£¬£¬£¬£¬£¬£¬µç»¡ÓÐÓÃµØÆÆ³ýÁ˸½×ÅÖÊÁÏÍâòµÄÑõ»¯ÂÁ±¡Ä¤£¬£¬£¬£¬£¬£¬¶øÔÚ¸º¼«ÐԵİëÖÜ£¬£¬£¬£¬£¬£¬Ôò½«ÖÊÁÏÈۺϡ£¡£¡£¡£¡£ ¡£¡£

  • ½»Á÷Âö³åÈÛ»¯¼«ë²»¡º¸(AC PMIG) 

  • ÎÙ¼«ë²»¡º¸(TIG)

     ËäÈ»¿ÉÒÔº¸½Ó±¡°å£¬£¬£¬£¬£¬£¬¿ÉÊǺ¸½ÓËÙÂʵ͡¢±äÐδ󡣡£¡£¡£¡£ ¡£¡£Âö³åÈÛ»¯¼«ë²»¡º¸Ö±Á÷ÇÒº¸Ë¿ÎªÕý(DCEP PMIG)ʱËäÈ»µç»¡ÎȹÌ£¬£¬£¬£¬£¬£¬È۵ιý¶ÉÈÝÒ×£¬£¬£¬£¬£¬£¬¿ÉÊǵ绡

  • ÂÁºÏ½ð±ä¼«ÐÔµÈÀë×Ó»¡º¸£¨VPPA£©

  • ÂÁºÏ½ðµÄ¼¤¹âº¸

  • Ö±Á÷Âö³å MIG º¸ÊÇÒ»ÖÖÓ¦ÓÃ½ÏÆÕ±éµÄ¸ßЧº¸½ÓÒªÁì

     ËäÈ»½»Á÷µçÔ´¿ÉÒÔÓÐÓõÄÈ¥³ýÑõ»¯Ä¤£¬£¬£¬£¬£¬£¬¿ÉÊÇÔÚµçÁ÷¹ýÁãʱ£¬£¬£¬£¬£¬£¬µç»¡ÄÑÒÔÔÙÒýȼ£¬£¬£¬£¬£¬£¬ÆÆËðµç»¡ÎȹÌÐÔ£¬£¬£¬£¬£¬£¬ÒÔÊÇͨ³£½ÓÄÉÖ±Á÷·´¼«ÐÔµçÔ´¡£¡£¡£¡£¡£ ¡£¡£P-GMAW ÒªÁì¼´ÓÃÓÚ°ÂµÏ A8 ÂÁ¹¹¼ÜµÄº¸½ÓÖУ¬£¬£¬£¬£¬£¬¼ûͼ5¡£¡£¡£¡£¡£ ¡£¡£µÍƵµ÷ÖÆÐÍÂö³å MIG º¸½ÓÒªÁ죨˫Âö³å£©Ò²±»ÀֳɵØÓ¦ÓÃÓÚµÄĦÍгµÂÁ³µ¼ÜµÄº¸½ÓÉú²ú¡£¡£¡£¡£¡£ ¡£¡£

        

19.jpg

  

    Í¼5 ÓÃP-GMAWÒªÁ캸°ÂµÏA8ÂÁ¹¹¼Ü

     1.5 Æû³µÐÐÒµ¶Ôº¸½Ó×Ô¶¯»¯ºÍº¸½ÓµçÔ´µÄÐèÇó

     1.5.1 Æû³µÐÐÒµ¶Ô×Ô¶¯»¯µÄÐèÇó  

     ¢Ù¸ßЧ¡¢¸ßËÙ¡¢ÖÇÄÜ»¯º¸½ÓÊÇÏÖ´úº¸½ÓÊÖÒÕµÄÉú³¤Æ«Ïò, ÊÇʵÏÖÏÖ´ú»¯º¸½ÓµÄ±ØÓÉ֮·, º¸½Ó»úеÈËÔÚÌá¸ßº¸½ÓÖÊÁ¿¡¢½µµÍº¸½Ó±¾Ç®¡¢ÊµÏÖº¸½Ó×Ô¶¯»¯·½ÃæÊÎÑÝ×ÅÖ÷Òª½ÇÉ«Æû³µº¸½Ó»úеÈ˵ÄÓ¦ÓÃÐèÇóÏÖÔÚ, ÔÚÖйúÓÐ 30%µÄ¹¤Òµ»úеÈËÓ¦ÓÃÓÚÆû³µÖÆÔìÒµ, ÆäÖÐ 50%ÒÔÉÏΪº¸½Ó»úеÈË¡£¡£¡£¡£¡£ ¡£¡£

     ¢ÚÌá¸ßº¸½ÓÀú³Ì×Ô¶¯»¯ÊÇÒ»¸öϵͳ¹¤³Ì, ¶Ôº¸½Ó×°±¸¡¢º¸½Ó¹¤ÒÕ /ÒªÁì¡¢º¸½Ó¸¨¾ßµÈ¶¼ÓÐÐí¶àеÄÒªÇ󡣡£¡£¡£¡£ ¡£¡£ÎªÁËʵÏÖ¸ßËÙ¡¢¸ßЧÂʺ¸½Ó, ¶Ôº¸½ÓµçÔ´µÄÒªÇóÒ²Öð²½Ìá¸ß¡£¡£¡£¡£¡£ ¡£¡£

     ¢Û×Ô¶¯»¯¡¢ÖÇÄÜ»¯º¸½ÓÊÇÊ±ÊÆËùÇ÷¡£¡£¡£¡£¡£ ¡£¡£³µÉíÆ·ÖÖ¶à¡¢»»´ú¿ì, ÒªÇóÆû³µº¸½Ó×°±¸¸üпì, ²¢Ö»¹ÜʵÏÖÈáÐÔ»¯Éú²ú, »úеÈ˺¸½Ó¡¢Í¿½º¡¢°áÔ˵È×é³ÉÈáÐÔ»¯Éú²úϵͳ;

     1.5.2 Æû³µÐÐÒµ¶Ôµçº¸»úÆóÒµµÄÒªÇó 

²»¹ÜÊÇÆû³µÕû³µÕÕ¾ÉÁ㲿¼þ£¬£¬£¬£¬£¬£¬»ù±¾É϶¼Éæ¼°µ½º¸½ÓÊÖÒÕµÄÓ¦Óᣡ£¡£¡£¡£ ¡£¡£¿ÉÊÇÕû³µ½Ç¶Èµçº¸»úÆóÒµÒªÏëÖ±½Ó½øÈë¼ÓÈ룬£¬£¬£¬£¬£¬Ò»·½ÃæÐèÒª½ÏÇ¿µÄÆ·ÅÆ¶ÈºÍÊÖÒÕʵÁ¦£¬£¬£¬£¬£¬£¬ÁíÒ»·½Ã滹ÐèÒªÓÐÒ»¶¨µÄÈËÂö×ÊÔ´£¬£¬£¬£¬£¬£¬Äܹ»ÔÚÏîÄ¿Â仧֮ǰÉõÖÁ³µÆóÓëµØ·½Õþ¸®Ì¸ÅгõÆÚ¾ÍÌáǰ½éÈë¡£¡£¡£¡£¡£ ¡£¡£ÕâÖÖ¾ºÕùÄ¿µÄ¼¯ÖС¢Éæ¼°È«Çò¡¢ÄѶȺܴ󡣡£¡£¡£¡£ ¡£¡£Ïà·´£¬£¬£¬£¬£¬£¬ÈôÊÇ´ÓÁ㲿¼þÅäÌ׵ĽǶȽøÈëºÍ¼ÓÈ룬£¬£¬£¬£¬£¬Ïà¶ÔÒªÈÝÒ×һЩ£¬£¬£¬£¬£¬£¬ÊÂʵÁ㲿¼þÅäÌ×Éæ¼°µÄÆóÒµÊý±¶ÓÚÕû³µÆóÒµ£¬£¬£¬£¬£¬£¬Í»ÆÆ¿Ú¶à£¬£¬£¬£¬£¬£¬¾ºÕùÇ¿¶ÈÏÔ×ÅÈõÓÚÓÐÏÞµÄÕû³µÊг¡¡£¡£¡£¡£¡£ ¡£¡£Æû³µÐÐÒµ¶Ôº¸»úµÄÒªÇ󣬣¬£¬£¬£¬£¬Èç±í5Ëùʾ¡£¡£¡£¡£¡£ ¡£¡£

   

21_¸±±¾.jpg

 

Áù¡¢Âó¸ñº¸»úÔÚÆû³µÐÐÒµµÄ»úÔµºÍÌôÕ½

     »ùÓÚ¶ÔÈÛ»¯¼«ÆøÌå±£»£»£»£»£»£»£»¤º¸½ÓÒªÁìºÍ¹¤ÒÕÔÚº£ÄÚÆû³µÐÐÒµµÄÓ¦ÓÃÏàʶ£¬£¬£¬£¬£¬£¬ÒÔ¼°¶ÔÒÚÍòÏÈÉúmrµçÆøÏÖÓеĺͼ´½«ÉÏÊеIJúÆ·£¬£¬£¬£¬£¬£¬ÄܸüºÃµÄÔÚº£ÄÚÆû³µÐÐÒµ»ñµÃÍÆ¹ãºÍʹÓ㬣¬£¬£¬£¬£¬ÐèÒª´ÓÒÔϼ¸µãÇÐÈë¡£¡£¡£¡£¡£ ¡£¡£

     1. ¶þÑõ»¯Ì¼µÍ·É½¦¡¢µÍ±äÐΡ¢¸ßËÙº¸¹¤ÒÕ

     Æû³µÁìÓòËùʹÓõĸßÇ¿¸Ö£¬£¬£¬£¬£¬£¬ºñ¶È×î´ó²»µ½2mm£¬£¬£¬£¬£¬£¬ÒªÇ󺸺ó±äÐÎÁ¿Ð¡£¬£¬£¬£¬£¬£¬Ç¿¶È¸ß£¬£¬£¬£¬£¬£¬±¾Ç®µÍ£¬£¬£¬£¬£¬£¬ÒײÙ×÷£¬£¬£¬£¬£¬£¬Ò×ʵÏÖ×Ô¶¯»¯¡£¡£¡£¡£¡£ ¡£¡£ÒÔÊǶþÑõ»¯Ì¼µÍ·É½¦¹¤ÒÕÄܹ»ºÃÖª×ãÓû§ÐèÒª¡£¡£¡£¡£¡£ ¡£¡£

     2. ¶ÆÐ¿°åÖÊÁϺ¸½Ó¹¤ÒÕ 

     ¿ÉÒÔÔÚÏÖÓеŤÒÕ»ù´¡ÉÏ¿ª·¢MIGÇ¥º¸¹¤ÒÕ¡£¡£¡£¡£¡£ ¡£¡£

     3. MAGº¸»úÓë»úеÈËÅäºÏÖª×ãÆû³µÖÆÔìµÄÈáÐÔ×Ô¶¯»¯Éú²úµÄÐèÒª¡£¡£¡£¡£¡£ ¡£¡£

     4. ¼¤¹âMAG¸´ºÏº¸ÔÚÆû³µÁìÓòµÄʹÓÃÒ²Ô½À´Ô½¶à£¬£¬£¬£¬£¬£¬¿ÉÒÔʹº¸»úºÍ¼¤¹â×°±¸ÅäºÏʹÓᣡ£¡£¡£¡£ ¡£¡£

     5. ÔÚÐÂÄÜÔ´Æû³µÁìÓò

     ×î½ü¼¸ÄêÐÂÄÜÔ´Æû³µÉú³¤Ñ¸ËÙ£¬£¬£¬£¬£¬£¬²úÁ¿´ó·ùÔöÌí£¬£¬£¬£¬£¬£¬Ô½Ôç½øÈëÔ½Ò×Á¢ÎȽŸú¡£¡£¡£¡£¡£ ¡£¡£

     6. ÔÚÆû³µÂÁ¼°ÂÁºÏ½ðÖÊÁϺ¸½ÓÁìÓò

     ÓÉÓÚ×î½ü¼¸Ä꣬£¬£¬£¬£¬£¬ÓÉÓÚÂÁºÏ½ðµÄÖØÁ¿Çᣬ£¬£¬£¬£¬£¬½µµÍÆû³µÓͺĵȷ½ÃæÌص㣬£¬£¬£¬£¬£¬ÂÁºÏ½ðµÄʹÓÃÒ²Ô½À´Ô½¹ã£¬£¬£¬£¬£¬£¬Æ¾Ö¤Êг¡×ª±äÐèÒª£¬£¬£¬£¬£¬£¬À©´óÂÁº¸»úÔÚÆû³µÁìÓòµÄʹÓᣡ£¡£¡£¡£ ¡£¡£

¡¾ÍøÕ¾µØÍ¼¡¿